这几日,全国新冠疫苗接种量已然突破20亿剂次,我们所在的市也已超过3千万剂次。如此众多人的接种数据证实,我国的新冠病毒疫苗极为安全,并且有效,特别是在防止转变为重症以及危重症方面的效果格外突出。对于老年朋友而言,这是最为直接的健康保障。
老年人打疫苗最要紧


感染新冠病毒后,60岁以上的老年人,出现重症、危重症乃至死亡的风险,是年轻人的数倍之多。众多老年人自身患有高血压、糖尿病等基础病,一旦遭感染,身体负担更沉重,健康损害更巨大。国内外研究数据均表明,接种新冠疫苗后,老年人的死亡率、80岁以上老人的住院率均大幅降低。

一些老年朋友认为自身出门次数不多,故而没必要接种疫苗。然而,专家表明,就算老人外出频次极少,可家中的年轻人以及亲戚朋友,在外面活动之后,极有可能将病毒带回家里。家庭成员相互之间的传播,是最为常见的感染途径当中的一种。因而,无论是否出门,只要不存在接种禁忌,都理应尽早完成全程接种。
疫苗免费打 预约很方便
全民免费接种的我国新冠病毒疫苗,是国家将其作为公共产品提供给老百姓的。对于健康状况稳定、药物控制良好的60岁以上人群,建议尽早去接种。老年人能到自己所在社区或者社区卫生服务中心去预约,其流程极为简单便利。
以能更优地评定自身是否适配接种为目的起始,老年人能够携上近期的体检报告,或者先去到就近的社区卫生服务中心去接受由国家基本公共卫生服务所给予的免费体检。这些检查得出的结果能够助力医生更精确地判别你的身体状况从而给出专业的接种建议。

接种前后要注意什么

前往接种疫苗之际,务必要如实向医生告知自身的健康状况,诸如是否患有慢性病,正在服用何种药物,以往是否出现过药物或疫苗过敏等情形。医生会依据这些信息判定你是否适宜接种。完成疫苗接种之后,需在接种地点留观30分钟方可离去。
在从接种点离去往后,要是身体呈现出持续不断的不舒服情形的话,或者不舒服的那种感受变得愈发严重起来,像出现荨麻疹的状况、高热的状况、呼吸困难的状况呀等等之类的,那就需要赶快跑去医院就医看病,而且要告知医生自己才刚刚接种过新冠疫苗。此外,在接种的这个时间段当中,饮食方面并没有什么特别的要求,正常按照平常吃饭就可以了,不过呢建议不要过量去喝酒。

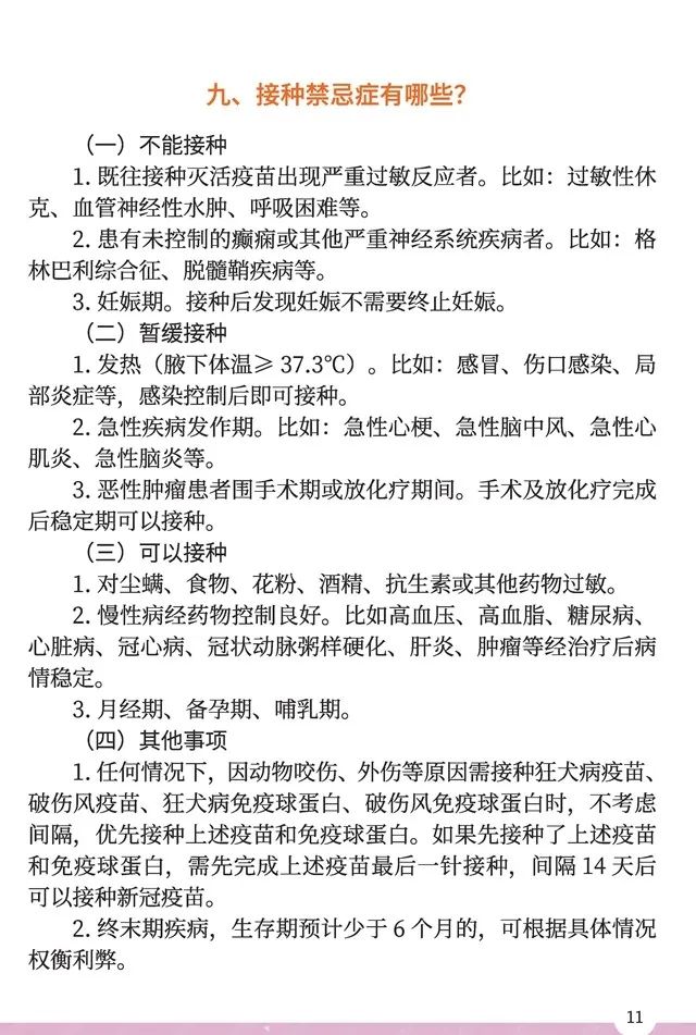
哪些人要暂缓接种
要是你往昔接种同一类型的新冠疫苗之际出现过过敏状况,或者以往针对疫苗有过严重的过敏反应展现,像急性过敏、过敏性休克、血管神经性水肿这类情况,那就有必要暂缓接种。此外,正患急性疾病的人,处于慢性病活动期的人 ,也得等病情稳定之后再去思量。
于此前感染过新冠病毒之人,不管是确诊者,还是无症状者,建议于感染康复后6个月内暂且不接种。此外,临床医师或者接种点之工作人员经评估认定不适合接种之人,亦要听从专业意见。若不确定自身能否接种,最佳之办法即是前往接种点咨询医生。

疫苗能不能混着打

就当前的接种要求而言,提议尽可能运用同一厂家的疫苗产品去达成全程接种。然而要是碰到疫苗缺货,以及你身在外地不方便返回原接种点等特别情形,那么也能够更换为相同种类的其他生产企业的疫苗产品来注射后续的针次。
举例来讲,第一针所注射的是由北京科兴中维生产的新冠病毒灭活疫苗,那么第二针能够注射北京生物的灭活疫苗之处,涵盖了经由兰州生物、成都生物、长春生物等进行分包装生产的那些,均可打。然而当下的重组新冠疫苗仅有一个厂家,不存在可供替代的选择。




打完疫苗也别放松防护




进行疫苗接种,是当下预防新冠肺炎最为经济、最为有效、最为科学的方式,然而,打完疫苗并不意味着就能够全然无需防护。大家依旧要尽可能减少并非必要的外出行为,不要前往人员众多且拥挤的场所,规避与出现感冒或者流感症状之人进行近距离接触。要保持手部的卫生状况,勤加洗手,坚守安全的饮食习惯。




家中的亲人以及友人,都最好前往接种新冠病毒疫苗,如此可于你周边构筑一个保护圈,助力阻断病毒的传播,与此同时,开展一些适宜的体育锻炼,增强自身的抵抗力,也能够降低感染的风险,唯有将疫苗防护与个人防护共同施行,才可以最大程度地保护自己。




你们家里那些年龄达到六十岁以及超过六十岁的老人,全都已经去接种新冠疫苗了吗?要是还有没去接种的情况,那么欢迎在评论的区域说一说究竟是因为什么样的缘由,同时也请各位把这个内容转发给身旁的老年朋友,一块儿为健康增添一道防护的线。



